【编者按】《调研与参考》2022年第52期刊登苏州大学东吴智库文化和旅游产业融合发展研究中心主任周永博教授的文章《苏州环太湖世界级创新湖区品牌建设对策建议》。文章基于世界级创新湖区品牌建设的内在逻辑,对苏州建设世界级创新湖区进行对标分析,并提出对策建议。现将全文转载如下,以飨读者。
苏州环太湖世界级创新湖区品牌建设对策建议
周永博
环太湖区域是一片创新创业热土,苏州拥有四分之三的太湖水域,是环太湖城市圈的领头雁。近年来,苏州、无锡、常州、湖州纷纷提出要利用好环太湖区域的生态环境、科创资源和产业基础,打造太湖科创湾/科学城/科创带。本报告分析世界级科创新区品牌建设的内在逻辑,总结全球科创新区发展经验,梳理人才向科创新区集聚的关键诱因,明确苏州在整个环太湖区域中的短板及优势,围绕如何打造苏州环太湖世界级创新湖区品牌,进一步巩固和发挥苏州在环太湖科创版图中的引领地位,提出以下分析结论和对策建议。
一、世界级创新湖区品牌建设的内在逻辑
传统经济理论将土地、劳动力、资金和管理等要素作为推动经济增长和人口流动、实现城市发展的主要动力。近年来随着工业化基本实现,我国一二线城市的增长动力逐渐转向人才、技术和创新。人才成为区域竞争的关键,也是世界级科创新区发展的动力之源。建立世界级创新湖区品牌离不开世界级人才集聚,世界级人才集聚则能够不断扩大世界级创新湖区品牌影响力。近年来,包括苏州在内的环太湖四市已经吸纳大批海归和外籍人才前来工作生活,未来政策的关键目标是如何进一步让人才群体能够在此长期工作和舒适生活。
国际经验表明,通过整合文化活动、消费元素和公共设施,形成多样化的城市场景,营造浓郁文化氛围、创意生活方式和创新价值观,地方会对人才群体产生“筛选”吸引效应,这对苏州世界级创新湖区品牌创建具有启发意义。目前环太湖四市虽然产业结构、规模有所不同,但在总体发展阶段上没有形成明显梯度差距。苏州在四市之中虽占据规模和区位优势,但目前并未能将这些优势转化为创新湖区品牌优势,也未能充分发挥其在整个环太湖区域中的创新引领效应。
苏州需进一步明确在整个环太湖区域的比较优势,围绕湖区品牌化目标整合资源,大力完善城市舒适物供给,参与和引领环太湖世界级创新湖区品牌。纵观世界级科创新区发展历程,其品牌化进程固然要依靠产业规模等“硬实力”,但若要在较短时间内实现区域品牌的突破式提升,更重要的是要围绕民众特别是人才需求提出和打造具有标志性的战略定位、公共设施、地方叙事,形成强大“软实力”。因此,利用好苏州在人口规模、文化底蕴、滨湖生态、游憩资源等方面优势条件,以世界级定位描绘创新湖区发展愿景、以世界级设施整合创新湖区各类资源、以世界级服务营造创新湖区生活方式、以世界级叙事讲述创新湖区苏州故事,对其品牌化进程至关重要。
二、苏州建设世界级创新湖区的对标分析
通过对“旧金山湾区、纽约湾区、东京湾区、粤港澳大湾区、日内瓦湖区、华盛顿湖区、环太湖区域”世界七大科创新区的对标分析,重点梳理“人才与科技创新要素集聚”和“面向科创人才的舒适物供给”两方面表现如下(表1)。
表1 世界七大科创新区对标分析


基本结论如下:①环太湖区域经济产出水平与全球标杆级科创新区相比,仍有明显差距。全球产出能力最强的科创新区人均GDP达8-10万美元/年,而环太湖区域与粤港澳大湾区相当,人均GDP约2.2-2.3万美元/年。②环太湖区域人才集聚水平与全球科创新区相比差距明显,尤其是顶级高校数量、供职的院士级科学家数量偏少。③环太湖区域自然生态环境存在短期内无法明显改善的弱点,不宜作为世界级创新湖区品牌核心资产。④环太湖区域人文环境、文化氛围、城市活力有较大提升空间,可作为世界级创新湖区品牌战略培育方向。⑤环太湖区域旅游度假资源数量和品级较高,处于国内一流水平,是创新湖区品牌建设可以利用的优势条件。
三、苏州建设世界级创新湖区品牌对策建议
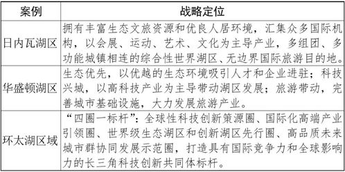
1.世界级创新湖区,需要世界级战略定位。近期已有不少专家指出,现阶段苏州需围绕世界级创新湖区目标,进一步明确城市级战略定位。为此,研究比较三个世界级湖区的战略定位(表2)后发现:环太湖区域现有“四圈一标杆”定位在内涵上与日内瓦湖区、华盛顿湖区相比并无本质差异。但值得关注的是,日内瓦、华盛顿两个世界级湖区均将大力发展旅游休闲产业明确纳入湖区战略定位之中,实际上看重的并非是旅游业本身经济价值,更多的是希望通过借助旅游休闲产业发展,对内提升区域生活品质、对外传播区域品牌形象。
表2 世界三大湖区战略定位对比

环太湖四市中,苏州文化底蕴最深、消费活力最强、生活品质最高,为苏州引领世界级创新湖区品牌提供了内在动力。研究建议,围绕世界级创新湖区品牌建设目标,苏州在城市发展战略中要将高质量建设环太湖世界级创新湖区“生活品质门户”“创新活力门户”“旅游休闲门户”三大门户纳入其中,围绕“三大门户”建设,将苏州真正建设成为整个环太湖区域的人才聚集地、创意策源地、资金融汇地和创新发展地。
2.世界级创新湖区,需要世界级公共设施。大量国际经验表明,对科创新区而言,世界级设施不仅是指投资额、工程量领先的设施,更包括那些能够显著提升居民生活品质、符合创新人才生活向往的设施,这类设施往往可以大幅提升居民/人才的主观幸福感和获得感,代表当代城市更新的重要方向。对比世界三大著名湾区公共设施(绿道、慢行系统、公共交通体系)建设情况(表3)发现:与全球领先的科创湾区相比,包括苏州在内整个环太湖区域面向居民日常通勤、休闲健身等需求的公共设施未成体系,存在明显不足。这方面不足看似不起眼,但对湖区参与全球科技人才竞争、吸引和留住不同层次创新人才而言则非常重要,应予以充分重视和积极应对。
表3 世界三大湾区公共设施对比
(绿道、慢行系统、公共交通体系)

研究建议,要加强对科创人群生活品质升级需求趋势研判,以全球领先标准建立服务于民众日常通勤、休闲健身需求,全面覆盖居民社区、商业场所、科创园区、公共文化空间,并与高铁、地铁、快速路、交通枢纽、公交站点无缝衔接的超级慢行系统,以超级慢行系统连接生态绿廊、风景名胜、滨湖湿地、郊野公园,打造文化主题绿道、徒步道、骑行道,形成具有世界水准、体现苏州特色的标志性公共设施,向整个湖区输出相应标准,在全球范围内形成品牌效应,引领世界级湖区品牌化进程。
3.世界级创新湖区,需要世界级地方叙事。湖往往能够激发人的灵感和创作欲,这让湖区普遍具有极强的“文学性”。梭罗在湖居生活中写下旷世名著《瓦尔登湖》,雪莱和拜伦在日内瓦湖畔留下了众多经典作品,英国湖区更是孕育出文学史上重要的湖畔派诗歌和众多作家诗人。可见,文学叙事是世界级湖区获得品牌影响力的重要来源。除了文学叙事外,地方叙事还包括以故事形式传播的地方精神。旧金山湾区以冒险、包容、创新精神著称,这与其早期淘金热、西部大开发等历史有关,更体现于其当下活跃的创新创业活动。东京湾区以政策引导公共交通和文化设施合建,有效提升了湾区文化交流的便捷度,提高了湾区居民的文化认同感,扩大了湾区文化对外传播力,为湾区品牌化提供了内生动力。
在苏州世界级创新湖区品牌建设中,超级设施与超级叙事互为表里,拥有标志性的超级设施是世界级创新湖区的重要外在特征,而拥有标志性的超级叙事是世界级创新湖区的内在要求。两者协同发力,培育激励创新的人文环境、传播苏州湖区品牌形象,是苏州能够引领世界级湖区品牌的关键之举。将苏州丰富的历史文化元素、科技创新因素创意转化为可见的文化符号、走心的传奇故事、先进的精神理念,以各种文化主题融入湖区超级慢行系统,形成串联核心场景、体现湖区品位、彰显地方精神、融合多元功能的主题线路,能够将苏州叙事全面“前推”至湖区各类空间和功能设施,让苏州湖区叙事更贴近群众、贴近人才、贴近社区,从而有效增强人们的文化认同感,让苏州湖区品牌深入人心。
(作者系苏州大学东吴智库文化和旅游产业融合发展研究中心主任,苏州大学地方品牌化协同创新中心主任,教授,博导)