【编者按】苏州市人民政府研究室《调研通报》2022年第27期刊登苏州大学东吴智库文化和旅游产业融合发展研究中心主任周永博教授等的文章《加强场景建设打造苏州城市品牌的政策建议》。文章围绕加强场景建设打造苏州城市品牌,从设立城市场景与品牌化委员会、制定推出苏州城市场景行动计划、建立全周期孵化机制、加快建立协同创新模式四个方面提出政策建议。现将全文转载如下,以飨读者。
加强场景建设打造苏州城市品牌的政策建议
周永博 王一帆
苏州拥有大量具有丰富文化价值和多重审美意蕴的场景,具备以场景持续建构城市文化、城市品牌和城市记忆的现实基础。加强场景研究和场景实践,将蕴含在城市角落的各类资源,转化为集成科创成果、吸引创新人才、提升消费活力、激活创业实践、彰显生活品质的城市场景,对推动城市品牌建设具有重要意义。为此,本文提出以下建议。
1.设立城市场景与品牌化委员会,推动城市场景与城市品牌战略融合
当前城市发展逻辑正在从依赖传统的土地、劳动力、资本和管理等要素投入,转向吸纳技术创新和优质人力资本。场景成为城市谋求经济增长、促进科技创新的利器。北京的实证研究数据显示,城市场景能够显著促进经济增长与科技创新;场景水平高的市辖区拥有更多的高新技术企业、科技创新人才和专利数量。不仅如此,场景还能够显著影响城市文化活力,并通过影响人们的择居行为进而影响房价,是一项非常值得引起更多关注的城市议题。
城市品牌建设“牵一发而动全身”,是一项需要调动全社会资源、依靠各级组织广泛参与的系统工程。建议设立由政府相关部门、专家学者、传播媒介和文化艺术机构共同参与运作的“苏州城市场景与品牌化建设委员会”,加强统筹协作,分别从研发、设计、验证、推广、执行等层面参与实施城市场景与品牌化建设,推动城市场景与城市品牌提升。在此过程中,需注重“三个充分”:一是充分依托江南文化。用好各类场景,讲好苏州故事,展现苏式生活品质和城市文化魅力,塑造城市品牌特质。二是充分面向人才需求。探索以城市场景推动潮流文化、地方文化融入创意社区发展,激活文化创意活力,凸显城市精神内涵与文化价值。三是充分利用现有载体。对古镇古村古街巷和现代文创园区进行场景化梳理、改造或提升,以系列场景增强城市对江南文化的多元表达,切实提高江南文化表现力。
2.制定推出苏州城市场景行动计划,围绕城市品牌目标梳理和引导城市场景发展
当前,不少城市致力于城市场景实践,有关内容见表1。建议研究制定《苏州城市场景与品牌化行动计划(2022-2025)》,加强对现有城市场景的分类梳理,结合城市更新和城市品牌创建目标,明确提出城市场景分类建设的具体内容、重点工作、实施步骤和保障措施,能够确保苏州城市战略走在前列。

该行动计划需做到以下“四个注重”:一是注重社会参与。通过制度安排,有计划、有步骤的将居民、游客、媒体和社会组织吸引到城市场景与品牌化建设行动过程之中。二是注重循序渐进。根据苏州实际情况,建议行动计划初期主要围绕“新消费场景”开展工作,逐渐拓展至“舒适型场景”,最终囊括“新经济应用场景”和“社区治理场景”。三是注重艺术表达。根据不同的城市场景设计专门的吉祥物、文创产品和视觉识别系统,将城市空间蕴含的美学、文化及情感价值具象化、人格化表现,拉近人们与特定城市空间的心理距离。四是注重活态运营。利用各类城市场景,持续开展文化活动,深化开展各类中小型节事、表演、展陈活动,赋予城市品牌以更真实的落地体验。
3.建立从场景研发到应用落地的全周期孵化机制,集中力量打造十大典型城市场景
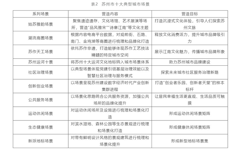
探索建立全周期场景孵化机制,建立一套包括场景机会识别、场景创新研发、未来场景实验、场景应用示范等环节的全流程城市场景工作体系,尤其要进一步完善“场景研究+场景应用”一体化、全流程孵化机制,加强场景示范推广,实施场景示范工程。在此基础上,建议重点开展十大类城市场景识别与研发、品牌化推广应用(表2)。

一是“姑苏雅韵场景”,主要以遗迹遗存、文化场馆、艺术展演等场所,打造沉浸式文化体验,营造“品风雅宋”“诗意江南”等文化主题,引导人们探索苏州文脉。二是“潮流商圈场景”,依托观前街、石路、南门、金鸡湖等系列商圈,根据小红书、美团等平台数据,对潮流商圈进行梳理和品牌化打造。三是“苏作天工场景”,依托苏绣、缂丝、核雕、苏扇、明清家具等苏作非遗,在特定城市空间中打造一系列能够体现苏作工艺技法精髓、展示江南文化魅力、传播城市品牌形象的城市场景。四是“苏州运河十景”,将吴门望亭、浒墅关、枫桥夜泊、平江古巷、虎丘塔、水陆盘门、横塘驿站、石湖五堤、宝带桥、平望·四河汇集等十大运河文化地标纳入城市场景体系,助力苏州城市品牌建设。五是“社区治理场景”,以典型场景体现党建引领基层治理效能,体现智慧社区治理与服务模式,探索未来城市社区服务治理新路。六是“创新创业场景”,以场景呈现苏州建设数字经济时代产业创新集群进程,提升创新创业生态,优化营商服务环境,打造“创业者乐园、创新者天堂”的样本标杆。七是“公共服务场景”,以场景化思路统合“最美公共文化空间”“15分钟便民生活圈”“家门口的暑托班”等公共服务资源,加强对口袋公园、街角绿地、地铁站等公共场所的品牌化提升,让居民幸福生活更直观、生活品质可触摸。八是“运动休闲场景”,对运动休闲场所及设施进行梳理和场景化打造,形成运动休闲场景矩阵。九是“生态健康场景”,对滨水湿地、森林公园等生态景观进行梳理和场景化打造,形成系列健康休闲场景矩阵。十是“新派地标场景”,对城市中已有的和不断涌现的带有鲜明设计风格的景观建筑进行梳理和场景化提升,形成系列不断更新且独具魅力的新型地标场景集。
4.加快建立具有生命力的协同创新模式,推动苏州城市场景及品牌实现持续迭代创新
系统开展苏州城市场景与品牌研究、内容维护和数据监测工作,为城市场景及品牌提供长效保障机制。一是定期总结苏州城市场景与品牌化发展经验,发布相关皮书,形成广泛影响力。二是鼓励围绕苏州城市场景和城市品牌持续开展基础理论和应用研究,对不同群体,尤其是创新创业人群进行跟踪研究,掌握城市场景及品牌发展实际情况,分析其存在问题,根据创新创业人群需求发展趋势提出决策建议。三是整合各类传播媒介,围绕各类城市场景开展信息互动,引发情感共鸣,凝聚文化价值,发挥场景对人才、资本和创意的吸引力和凝聚力。四是不断积累各类场景文化价值,开展品牌输出和跨界营销,引导推动围绕不同场景的价值共创,推动文化产业对文化资源的创造性转化,以文化艺术交流、节事策展等方式形成场景联动,激发城市品牌效应,增强各类人群对苏州城市的认同。五是鼓励、吸引和引导全社会经营业主体依托各自所属的城市场景,挖掘和讲述能引发受众情感共鸣的城市故事,从而让苏州文化格调与价值追求得到更广泛传播,让苏州城市场景与品牌叙事更加深入人心。
(作者周永博系苏州大学东吴智库文化和旅游产业融合发展研究中心主任,苏州大学地方品牌化协同创新中心主任,教授,博导;王一帆系苏州大学东吴智库文化和旅游产业融合发展研究中心特约研究员)