【编者按】中共苏州市委研究室《调研与参考》2022年第84期刊登东吴智库研究员周永博教授的文章《加强苏州城市品牌与制造业品牌协同研讨会》。文章立足城市品牌与当地制造业品牌之间的互利共生关系,分析了苏州城市品牌与制造业品牌协同的必要性与可能性,并针对实现协同目标提出四点建议。现将全文转载如下,以飨读者。
加强苏州城市品牌与制造业品牌协同研讨会
周永博
01 走得通:苏州城市品牌与制造业品牌协同的可能性
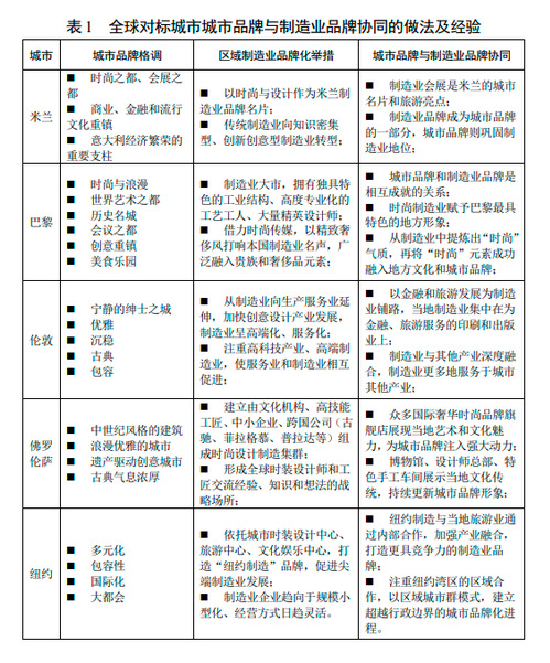
国内外经验表明,一些城市(区域)因为成功实现城市品牌与制造业品牌协同,从而能够在区域发展中占据先机。国际上,最具代表性的包括米兰、巴黎、伦敦、佛罗伦萨、纽约等,国内具有一定代表性的包括:上海、深圳、杭州等。
表1 全球对标城市城市品牌与制造业品牌协同的
做法及经验

关于城市品牌与制造业品牌间的内在关系,现有研究认为商品原产地形象能够显著影响人们关于当地商品的认知,积极的原产地形象能够促进消费者形成对当地产出商品的正面认知。这说明城市品牌能够显著影响人们对当地制造业品牌的认知,而地区制造业品牌也会影响人们对城市品牌认知,城市品牌与当地制造业品牌之间存在一种互利共生关系。
在城市内部,文化旅游与制造业融合是持续的。两者共同推动着城市品牌化进程并因此受益。在公众眼中,城市品牌包括其作为旅游目的地的品牌也包括当地制造业品牌,两者界线模糊、逐渐融为一体。加快文化旅游和地方制造业“融合”是城市品牌与制造业品牌协同的重要方式,而加强城市品牌与制造业品牌协同则是通过城市品牌赋能制造业品牌的重要手段。
建立与地方高度关联的区域制造业品牌,除了产品本身质量过硬,也离不开原产地为之赋予的软实力。参考先进城市借力城市品牌,加快培育具有国际竞争力的区域制造业品牌这一实践路径。我们认为“苏州制造”品牌要注重通过城市品牌与制造业品牌协同发力,系统谋划以城市文化软实力为“苏州制造”品牌赋能,从而进一步加快“双向”品牌化进程。
02 有必要:苏州城市品牌与制造业品牌协同的必要性
制造业是立国之本、强国之基。2021年苏州规上工业总产值位居全国前三,是国内工业体系最完备的城市之一。在制造业日益壮大的同时,苏州以江南文化和古典园林享誉世界,是国内外知名的旅游目的地。与全球领先的制造业规模相比,虽然旅游业增加值在苏州GDP中占比不高,但发达的旅游经济为苏州带来的城市品牌化效应却不容忽视,值得我们进一步思考和转化利用。
当前,伴随内外部形势变化(全球化受阻和全国统一大市场建设),我国城市在“城市品牌与制造业品牌协同”方面的竞争将趋于白热化。未来,将会有越来越多的城市致力于将其在文化、旅游、生活品质和城市建设等方面所获得的城市品牌影响力,转化为其在农业、手工业、科技创新、工业制造等领域的品牌影响力。加强城市品牌与制造业品牌协同,将成为包括苏州在内我国城市推动制造业品牌提档升级的努力方向。
本月,工信部、商务部等五部门联合印发《数字化助力消费品工业“三品”行动方案(2022-2025年)》提出,在消费品工业领域培育形成一批新品、名品、精品,提升中国制造的品种引领力、品质竞争力、品牌影响力。在这种情况下,打响苏州世界制造业之都之名,成为我市今后的必然选择。所以,我们前期研究通过借鉴国际先进经验,梳理城市品牌与制造业品牌间的内在关系,围绕“如何加快推动苏州城市品牌与制造业品牌协同”提出系列对策建议。
通过重新审视苏州“城市品牌”与“制造业品牌”之间的内在关系,以强有力的顶层设计推动苏州城市品牌影响力投射和服务于苏州制造业品牌,在苏州城市品牌与制造业品牌之间建立更为有效的协同联动机制,将加快“苏州制造”整体品牌化进程。
当前,苏州城市品牌与制造业品牌之间存在“跷跷板效应”:长期以来,外界关于苏州城市品牌的认知与认同始终处于较高水平,而对苏州制造业品牌的认知与认同却较为模糊、处于低位水平。通过引导和提升城市品牌建设,加快城市品牌价值向制造业品牌溢出,能够促进人们将对苏州的美好想象转化为对苏州制造业品牌的积极评价,从而“撬动”苏州制造业品牌化进程。
在城市品牌向制造业品牌价值溢出方面,苏州拥有我国其他城市不曾拥有的历史积淀和现实基础。早在明清时期,苏州就以“苏意”“苏样”等形式,通过冠以地名方式向全国推广其出产的商品和生活方式。至当代,无论是“苏工”“苏作”还是阳澄湖大闸蟹等本地特色农副产品,都致力于通过凸显其产地属性增强其品牌个性。可见,运用城市品牌打造在地生产商品品牌,是苏州从古至今都擅长的方式,具有深厚的历史与现实根基。
与先进城市相比,苏州城市品牌与制造业品牌协同差距主要表现在两方面:一方面,与城市品牌高度相关的文化旅游业与制造业的产业融合度不高,相对孤立发展。目前,苏州传统制造业与文化旅游业呈现出一定的融合发展态势,涌现出东方丝博园、宋锦文化园、太湖雪蚕桑文化园等融合载体,但我市重点发展的战略性高端制造业与文化旅游业之间几乎没有交集。另一方面,由于长期以来出口导向型制造业占据主导地位,我市制造业企业较少考虑“如何融入城市品牌化进程,借力原产地效应提升自身企业及产品的品牌价值”。
因此,我们建议苏州加快思考如何更好地发挥长期以来积累的城市品牌效应,赋能当代苏州制造,形成更为普遍的城市品牌与制造业品牌协同效应,将“苏州制造”打造成为具有广泛影响力和认同感的“金字招牌”。
03 抓落实:如何实现苏州城市品牌与制造业品牌协同
1.研究建立/动态更新苏州城市品牌金字塔,推动城市品牌建设从资源导向,转向精神文明与价值观导向。苏州具备实现城市品牌与制造业品牌协同的坚实基础。全球范围内,不是所有城市都能成功实现城市品牌与制造业品牌协同,只有“同时拥有坚实的历史文化底蕴和雄厚的制造业基础”的城市,才能追求城市品牌与制造业品牌“共鸣”。苏州目前首先需要突破单维度、碎片化的城市品牌化路径,在梳理和尊重自然环境和历史文脉基础上,更加重视分析在地产业结构、掌握地区制造业品牌化趋势和诉求,加快建立能够体现苏州自然和历史文化基底、融汇苏州当代城市精神、吸引科技创新人群、具有多重吸引力且对制造业品牌具有应用延展性的“苏州城市品牌金字塔”体系。伦敦、巴黎、阿布扎比等国际先进城市经验表明,建立并持续完善“城市品牌金字塔”对全面而系统地推进城市品牌建设具有重要意义。上海、杭州等国内城市则率先通过找准定位,初步实现人们关于城市品牌与制造业品牌的连贯认知。完整的“城市品牌金字塔”由“地方属性、功能利益、情感价值、品牌个性、品牌定位及价值观”等多个层面有机构成,其中每一层级都包含着极具“操作性”的丰富内容。我市在城市品牌实践中虽然已经取得巨大进展,初步建立起全球知名的城市品牌形象,但由于长期以来缺乏“城市品牌金字塔”式的系统考量,现有城市品牌个性和品牌定位仍较为模糊,对一些关键群体和重点区域的影响力还不够明显。建议研究建立并持续优化“苏州城市品牌金字塔”,将偏重于体现自然资源和历史文化属性的城市品牌,逐步转向同时能够展现城市的功能利益和情感价值,打造更为突出的城市品牌个性,形成对城市精神文明与价值观的品牌化表达,从而突破资源导向的城市品牌创建路径,释放城市品牌价值红利,使之能够更好地服务于区域制造业发展。
2.研究推出引导制造业与文旅深度融合政策措施,打造一批新型“生产制造+品牌植入+文化体验”复合场景。自《“苏州制造”品牌建设三年行动计划》实施以来,我市围绕“打造全球高端制造基地,建设智造化、数字化的先进制造业集群”目标,已经认证了数十个制造业品牌,有力地促进了苏州制造业品牌提档升级。通过“苏州制造”品牌认证的产品中,有不少虽然技术水平高、自身质量硬,但与人们的日常生活缺乏直接关联,在一定程度上制约了“苏州制造”向民间投射其品牌影响力。建议进一步加强苏州高端制造业与文化旅游产业深度融合,依托我市高端制造业基地、先进制造业集群、“苏州制造”认证产品和代表性制造企业,围绕制造业智能化、数字化,建立工业旅游、制造研学场景,将生产制造、品牌展示、文化体验、产品销售融为一体,从而产生更广泛的经济价值和社会效应。具体措施包括:制定和健全市级工业旅游标准、加强工业遗产保护与活化利用、推动工业文博场馆数字化转型、引导制造企业开发文旅功能、引导消费品制造业创新运营模式、加快“工业旅游+科技/教育/文创”融合、加快工业旅游示范区/点建设、提高工业旅游服务品质、推动工业旅游线上线下融合发展、积极融入长三角工业旅游合作格局等方面。
3.加快“苏州制造”品牌与文博场馆、公共空间、休闲设施双向融合,为“苏州制造”品牌提供全新接触界面。苏州制造业不乏“专精特新产品企业、小巨人企业、隐形冠军企业”,这些企业在其经营领域中具有举足轻重的重要地位和影响力,但其企业或产品品牌单独拿出来,往往并不被广大社会公众所熟知。考虑到这些企业谋求品牌化的首要目标,往往是吸引和影响专业客户而非社会公众,这意味着企业本身不会在面向大众的品牌宣传方面投入太多资源。但从城市品牌化角度来看,我市应妥善利用好这些企业在技术领域的影响力,通过城市品牌与制造业品牌协同,一方面为城市品牌赋予更多技术创新、锐意进取的精神内涵,另一方面则是以城市品牌化助力制造业品牌,实现“组团出海”效应,为区域制造业品牌赋予更多价值,真正支撑和服务于在地制造业品牌发展。为此建议城市公共文化空间不仅着眼于地方历史文化和传统文化,也要注重表达其所在城市区域的科技创新文化和生产制造文化。通过将制造业品牌元素融入城市公共空间、休闲设施、旅游场所,为公众接触“苏州制造”品牌提供全新接触界面,从而有效提升人们关于苏州城市品牌与制造业品牌的双重认知。具体措施包括:打造“苏州制造”品牌场景(可设立专门的“苏州制造”文化与品牌展示场馆、利用现有城市空间展示“苏州制造”文化)、规划推出工业旅游精品主题线路、打造苏州制造与文旅融合品牌节庆活动、加强工业旅游发展专项扶持(如:加强本市文化旅游、科技、教育等相关领域专项资金对工业旅游重点项目、数字化转型、新兴业态、品牌推广、新技术展示、科技教育等方面的扶持,鼓励开发和改造升级工业旅游景点、基地,支持展示区、参观通道、游客中心、标志导览系统等的建设。鼓励工业旅游景点参与标准化达标评优,并逐步创建A级景区。支持市、区教育部门指导中小学选择有资质且管理规范、社会声誉良好的服务机构开展市内工业旅游研学实践教育服务。鼓励制造企业文博场馆对中小学生提供免票或者学生票等优惠政策。加大惠企金融支持,引导建立多元化、多渠道的资金筹措机制,鼓励盘活存量土地及老工业基地等资源打造工业旅游项目。符合条件的企业可按规定享受相关税收优惠政策等)、加强工业旅游相关人才培养。
4.围绕城市品牌与制造业品牌协同目标,建立研究平台,培育“政产学研+传媒+社会组织”协同创新机制。为了更好地分析和把握城市品牌与制造业品牌间的动态复杂关系,从战略层面加强有关产业融合和品牌协同,应尽快设立专门的“苏州城市品牌化研究平台”,以季度或半年度为周期,围绕建设“世界先进制造业之都”目标开展系列专题研究,依托该平台探索形成“政产学研+传媒+社会组织”协同创新机制。目前亟需开展的相关研究包括:①围绕苏州城市品牌与制造业品牌协同核心议题,持续开展跨学科研究,系统建立“苏州城市品牌金字塔”,根据苏州城市发展战略定期监测、更新和发布相关内容。②围绕苏州高端制造业与文化旅游产业深度融合发展的目标、载体和模式开展专门研究,提出《苏州城市品牌与制造业品牌协同行动计划》《苏州城市品牌与制造业品牌协同战略规划》《苏州城市品牌与制造业品牌协同战略规划实施办法》,明确苏州加快城市品牌与制造业品牌协同重点任务清单和重点项目清单。③围绕苏州制造业品牌融入城市公共空间的方式、路径和战略重点开展专门研究,助力打造若干具有代表性的“苏州制造”品牌场景标杆。④围绕促进城市品牌与制造业品牌共生,持续动态研判品牌协同战略,探索和建立具有国际影响力的城市品牌与制造业品牌协同模式及成果。
(作者系苏州大学东吴智库研究员,社会学院旅游管理系教授,地方品牌化协同创新中心主任)